Задача 01559/3 по Микроэкономике (с решением)
Удалить товар
Вы точно хотите удалить выбранный товар? Отменить данное действие будет невозможно.
Условие задачи:
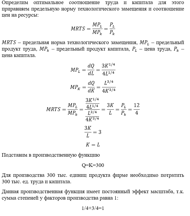
Производственная функция фирмы равна Q=K1/4L3/4. Цена капитала равна 4 тыс. руб. Цена труда равна 12 тыс. руб. Какое количество капитала и труда должна иметь фирма для выпуска 300 тыс. единиц продукта? К какому типу эффекта масштаба относится данная производственная функция?
Решение:
Вы точно хотите удалить выбранный товар? Отменить данное действие будет невозможно.
Вы точно хотите удалить выбранный товар? Отменить данное действие будет невозможно.